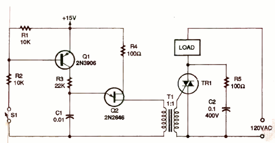
Encontramos este circuito de control aislado por transformador en Electronics Now de junio de 1995. El triac debe estar equipado con un disipador de calor.
Este timbre de tres tonos puede ser ampliado para más sonidos y hasta convertirse en un pequeño órgano...
Este circuito, que se puede utilizar en instrumentos de percusión, tiene el ajuste del punto de...
Los peces pueden ser atraídos por el zumbido que imita el debatir de un insecto en el agua. Este...