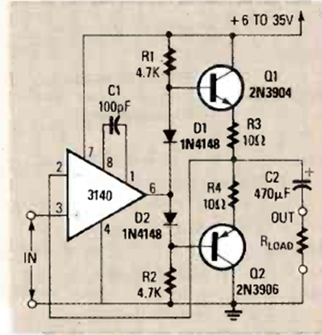
Este circuito complementario aumenta la potencia de salida de un amplificador operacional. Se pueden obtener salidas con corrientes de hasta 50 mA.

Este circuito complementario aumenta la potencia de salida de un amplificador operacional. Se pueden obtener salidas con corrientes de hasta 50 mA.
