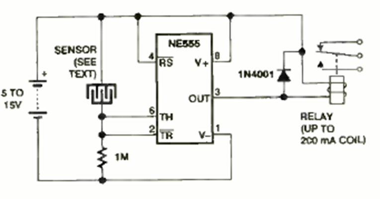
Encontramos este circuito en la revista Electronics Now de mayo de 1996. El relé debe tener una tensión acorde a la alimentación del circuito y una corriente de disparo no mayor a 50 mA.
Este circuito amplificador de corriente utiliza un amplificador operacional y tres transistores. La...
Este antiguo circuito de la década de 1970 utiliza transistores de germanio y es alimentado por batería...
Una configuración un poco diferente de la anterior, para un oscilador controlado por toque, se...