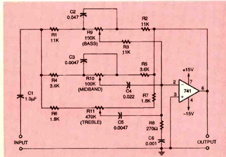
Este control para graves, medios y agudos se encontró en la edición de marzo de 1995 de la revista Elecronics Now. El circuito requiere una fuente de alimentación simétrica.
Cuando el paso de una persona delante de un LDR iluminado interrumpe la luz por unos instantes, el circuito...
Este circuito utiliza, además del transistor unijuntura, otro dispositivo semiconductor que...
Los circuitos parpadeantes comunes con el 4093 tienen ciclos activos del 50%. Para una aplicación en...