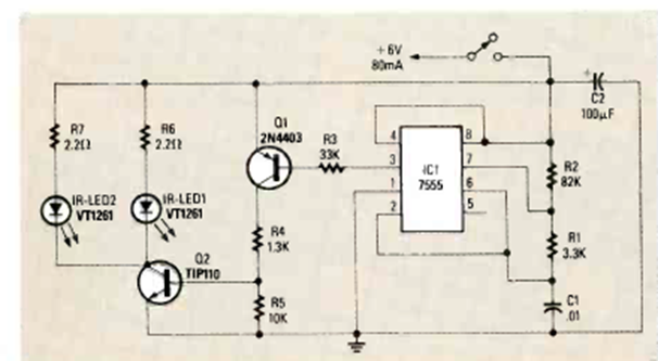
Encontramos este circuito en la edición de mayo de 1989 de la revista Radio Electronics. El circuito utiliza LED infrarrojos en un enlace de alta frecuencia con el 555.

Encontramos este circuito en la edición de mayo de 1989 de la revista Radio Electronics. El circuito utiliza LED infrarrojos en un enlace de alta frecuencia con el 555.
