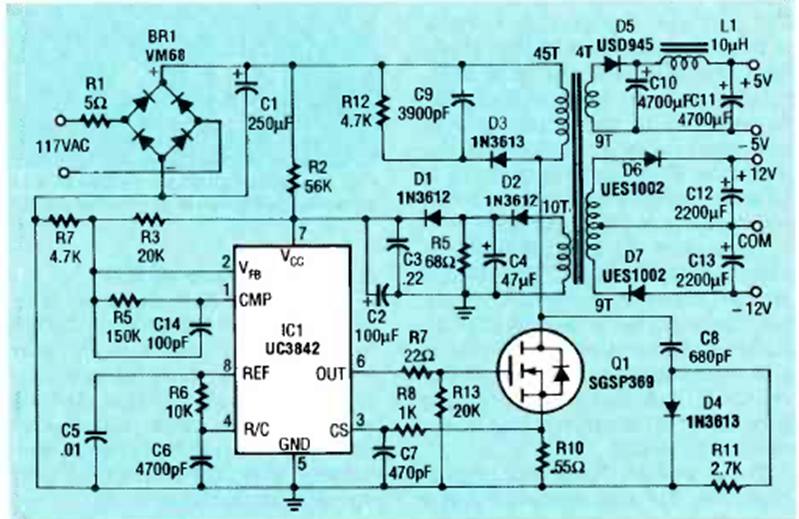
Esta fuente de alimentación conmutada múltiple se encontró en la revista Radio Electronic de abril de 1991. El MOSFET debe estar equipado con un disipador de calor.
Cuando el paso de una persona delante de un LDR iluminado interrumpe la luz por unos instantes, el circuito...
Este circuito utiliza, además del transistor unijuntura, otro dispositivo semiconductor que...
Los circuitos parpadeantes comunes con el 4093 tienen ciclos activos del 50%. Para una aplicación en...