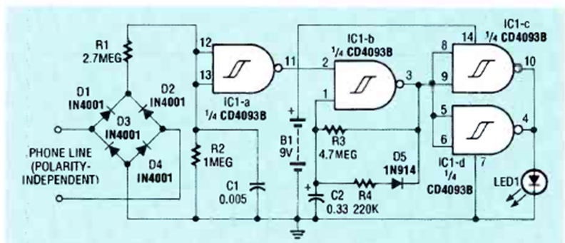
Este circuito monitorea líneas telefónicas analógicas de estilo antiguo. Lo encontramos en la revista Radio Electronics de septiembre de 1991.
Con este circuito podemos controlar el brillo de pequeñas lámparas de 12 V, la velocidad de...
Pase, sin chocar, la argolla por el hilo tortuoso. Si se equivoca, el inductor genera un pulso de alta...
Las pilas recargables o las baterías de Nicad consisten en una de las fuentes de energía más...