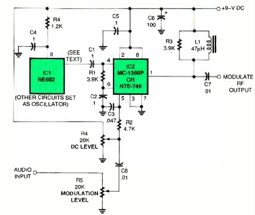
Encontramos este circuito que puede alcanzar los 50 MHz en la revista Electronics Now de febrero de 1997. Los circuitos integrados utilizados son poco comunes hoy en día.
El amplificador presentado se basa en el LM12 de National Semiconductor y transistores de alta...
Encontramos este circuito en una documentación técnica de 1977. El circuito genera señales en una amplia...
Este circuito de módem que utiliza un PLL 4046 fue encontrado en la edición de octubre de 1994 de la...