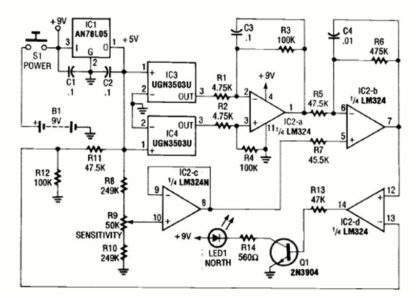
Este circuito se encontró en la edición de junio de 1991 de la revista Radio Electronics. El circuito utiliza dos sensores de efecto Hall de la época. Se puede ensamblar con equivalentes modernos.
Este circuito genera una señal de pequeña potencia en el rango superior de la gama de VHF. La...
Ya hemos descrito en nuestro sitio y en nuestras publicaciones diversas versiones del juego del...
La acción rápida de conmutación del 4093 ayuda a obtener un circuito de interruptor nocturno que no se...