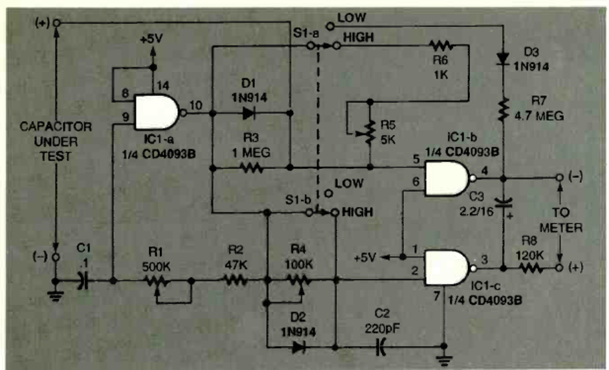
Este circuito fue diseñado originalmente para medir capacitancia con un ICL7107, pero se puede utilizar con otros módulos digitales. El circuito es de una revista Electronics Now de noviembre de 1996.
En la figura tenemos un diagrama de un termostato que utiliza un NTC y un amplificador operacional 751....
Esta llave de toque aparece en otros puntos de esta sección y de este sitio. Con ella podemos...
El circuito seleccionado genera pulsos de 1 ms. Encontramos la configuración en un manual de...