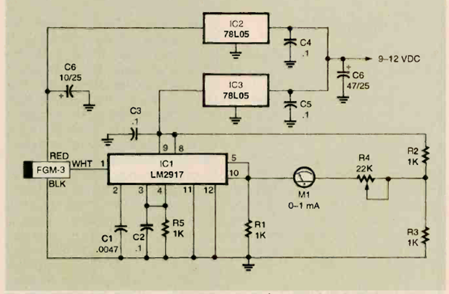
Este circuito sensor de efecto Hall se encontró en la edición de julio de 1998 de la revista Electronics Now. Es adecuado para experimentos con imanes en laboratorios y escuelas.
Este es un simple montaje didáctico que se puede realizar sobre la base de un puente de terminales o...
Si usted tiene miedo de conectar los aparatos que usted mismo monta directamente en la toma, pues...
Este oscilador puede generar señales de 100 kHz hasta más de 50 MHz dependiendo del cristal usado y del...