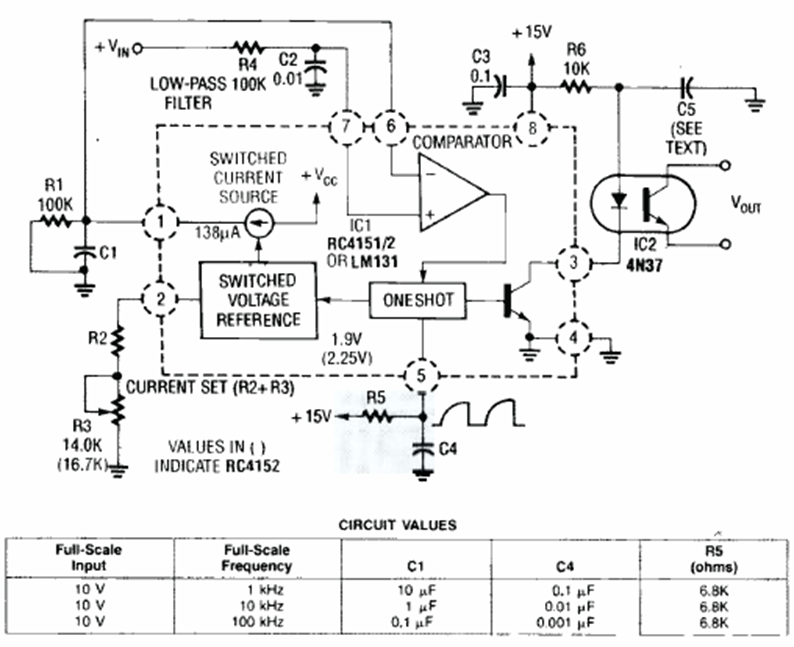
Encontramos este circuito en la edición de junio de 1991 de la revista Radio Electronics. El circuito integrado todavía está disponible. La tabla da los valores de los componentes.
La prueba de componentes se puede hacer con facilidad con un instrumento denominado probador de...
Con este circuito es posible transformar su amplificador en un receptor AM común, con excelente calidad...
Describimos el montaje de un sensible galvanómetro, que puede acusar la circulación de cadenas muy...