El circuito ilustrado en la Figura se puede utilizar para detectar terremotos o vibraciones de cimientos y del propio suelo durante el funcionamiento de maquinaria y equipos industriales pesados. Una aplicación importante sería evaluar el grado de vibraciones transmitidas por máquinas mal ajustadas o mal fijadas que podrían causar daños a largo plazo en la estructura de los edificios en los que operan. El sensor de este circuito es una cerámica piezoeléctrica tomada del encendedor de una estufa de gas. Esta cerámica debe estar posicionada de tal manera que las vibraciones en dirección vertical la activen y encima de ella se debe colocar un peso que actuará como masa de presión generando la señal para el circuito.
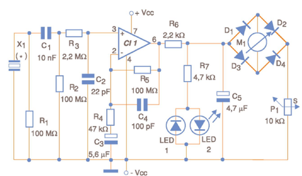
El amplificador operacional de muy alta ganancia, así como los componentes que lo polarizan, deben ser montados en una caja blindada para evitar captar ruido, ya que el circuito es extremadamente sensible. La ganancia viene dada por una resistencia de 100 M ohm en la realimentación, y el capacitor en este mismo circuito en serie con el resistor conectado al pino (-) del operacional determina su respuesta en frecuencia para el rango muy bajo (infrasonido), en el que se concentran la mayor parte de las señales que se deben detectar.
El instrumento es un microamperímetro común con escala completa de 1 o 2 mA. Para un mejor rendimiento, los diodos conectados a la punta que acciona este instrumento deben tener una tensión de conducción baja, como los tipos de germanio. Si es posible, los diodos Schottky serían aún mejores. El circuito también tiene dos LED indicadores y debe estar alimentado por una fuente simétrica. También tenemos la posibilidad de aplicar las señales detectadas a un grabador externo, incluyendo un conversor analógico-digital (ADC) para grabar en un ordenador. El consumo del circuito es bajo y puede alimentarse con baterías. Se pueden probar en este circuito amplificadores operacionales equivalentes como el CA3140.




