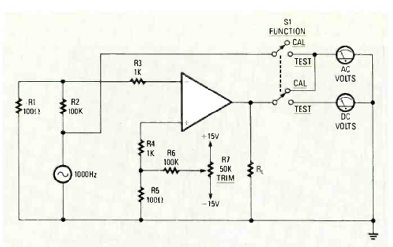
Este sencillo comprobador de amplificadores operacionales se publicó en la edición de noviembre de 1987 de la revista Radio Electronics. La fuente de alimentación debe ser adecuada para el amplificador operacional que se está probando.
Esta configuración siempre aparece en proyectos o aplicaciones en que se tiene una fuente de señal...
Este ultra-simple probador de componentes utiliza sólo 3 componentes electrónicos. Con él podemos...
Este proyecto sirve para mostrar cómo funcionan las usinas de energía eléctrica, convirtiendo energía...