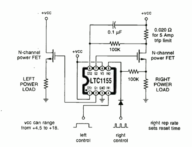
Este circuito excita cargas simétricas a través de un solo transistor. El circuito es de una Radio Electronics de enero de 1993. La potencia depende del MOSFET utilizado.
Si en la oscuridad tropiezas varias veces en objetos de tu casa antes de llegar al interruptor de luz, ¿por...
Encontramos este circuito en el antiguo manual de referencia de transistores de la Mullard de 1960....
En realidad se trata de un juguete o circuito didáctico que indica cuando las respuestas correctas son...