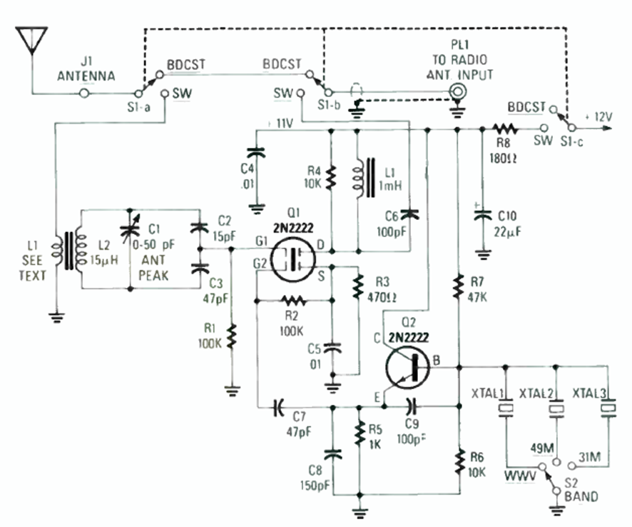
Encontramos este circuito en la revista Radio Electronics de junio de 1987. Con él es posible recibir señales de las bandas determinadas por los cristales en un receptor de onda media común.
Este circuito amplificador de corriente utiliza un amplificador operacional y tres transistores. La...
Este antiguo circuito de la década de 1970 utiliza transistores de germanio y es alimentado por batería...
Una configuración un poco diferente de la anterior, para un oscilador controlado por toque, se...