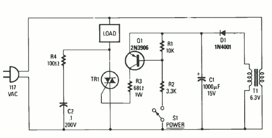
La potencia máxima de la carga controlada depende del triac utilizado. El circuito es de un Radio Electronics de octubre de 1987. El transformador es un transformador de baja corriente con 100 mA o más de corriente.
Esta configuración siempre aparece en proyectos o aplicaciones en que se tiene una fuente de señal...
Este ultra-simple probador de componentes utiliza sólo 3 componentes electrónicos. Con él podemos...
Este proyecto sirve para mostrar cómo funcionan las usinas de energía eléctrica, convirtiendo energía...