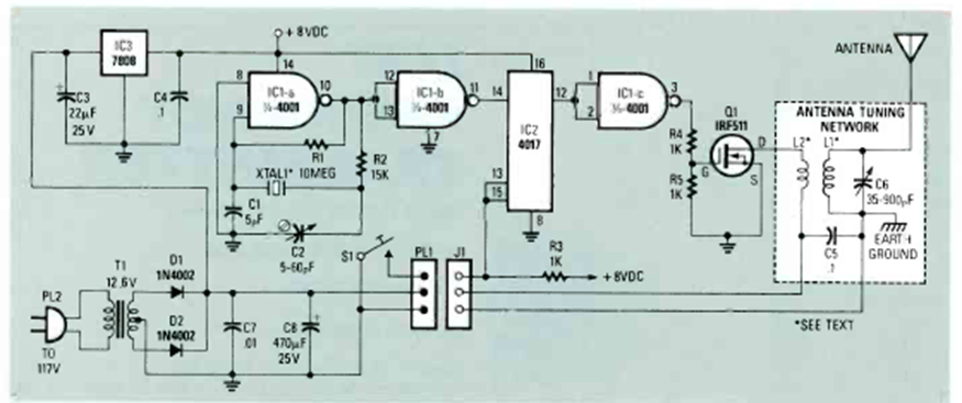
Este circuito para la banda de 1750 m fue publicado en la revista Radio Electronics de septiembre de 1989. El alcance depende del sistema de antena y del receptor utilizados.
Esta configuración siempre aparece en proyectos o aplicaciones en que se tiene una fuente de señal...
Este ultra-simple probador de componentes utiliza sólo 3 componentes electrónicos. Con él podemos...
Este proyecto sirve para mostrar cómo funcionan las usinas de energía eléctrica, convirtiendo energía...