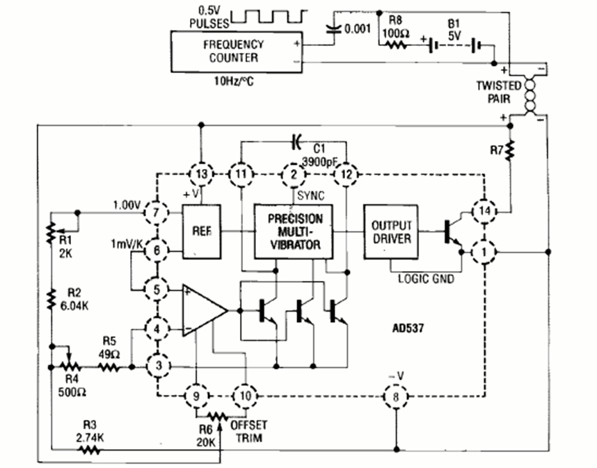
Este circuito, que utiliza un convertidor V/F, se encontró en la edición de junio de 1991 de la revista Radio Electronics. El circuito permite leer las temperaturas en un medidor de frecuencia.
Esta configuración siempre aparece en proyectos o aplicaciones en que se tiene una fuente de señal...
Este ultra-simple probador de componentes utiliza sólo 3 componentes electrónicos. Con él podemos...
Este proyecto sirve para mostrar cómo funcionan las usinas de energía eléctrica, convirtiendo energía...