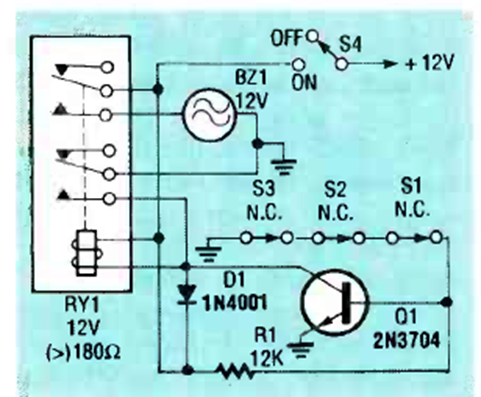
Este circuito se encontró en la edición de mayo de 1990 de la revista Radio Electronics. La tensión de alimentación depende del relé y se pueden utilizar más sensores.

Este circuito se encontró en la edición de mayo de 1990 de la revista Radio Electronics. La tensión de alimentación depende del relé y se pueden utilizar más sensores.
