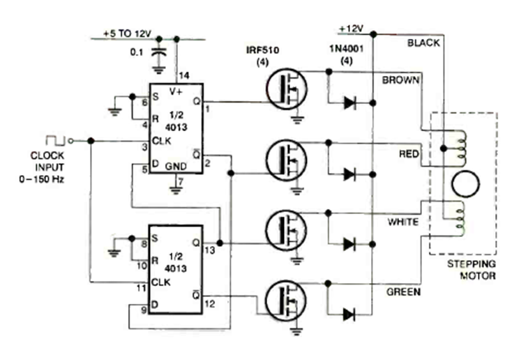
Este controlador de motor paso a paso de 12 V se encontró en la edición de agosto de 1996 de la revista Electronics Now. El circuito tiene una entrada de pulso y los MOSFET pueden ser de prácticamente cualquier tipo.
Este circuito amplificador de corriente utiliza un amplificador operacional y tres transistores. La...
Este antiguo circuito de la década de 1970 utiliza transistores de germanio y es alimentado por batería...
Una configuración un poco diferente de la anterior, para un oscilador controlado por toque, se...