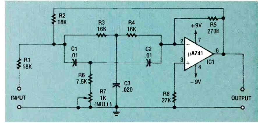
Este filtro, que rechaza un rango de frecuencias determinado por la doble T, se encontró en la revista Electronics Now de agosto de 1993. La fuente debe ser simétrica.
Este circuito amplificador de corriente utiliza un amplificador operacional y tres transistores. La...
Este antiguo circuito de la década de 1970 utiliza transistores de germanio y es alimentado por batería...
Una configuración un poco diferente de la anterior, para un oscilador controlado por toque, se...