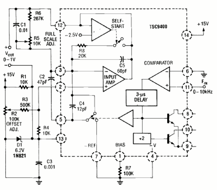
Este circuito convierte señales de 0 a 19 kHz a tensiones de 0 a 1 V. El circuito es de una revista de Radio Electronics de junio de 1991. Los componentes se pueden cambiar para otros rangos de frecuencia.
Esta configuración siempre aparece en proyectos o aplicaciones en que se tiene una fuente de señal...
Este ultra-simple probador de componentes utiliza sólo 3 componentes electrónicos. Con él podemos...
Este proyecto sirve para mostrar cómo funcionan las usinas de energía eléctrica, convirtiendo energía...