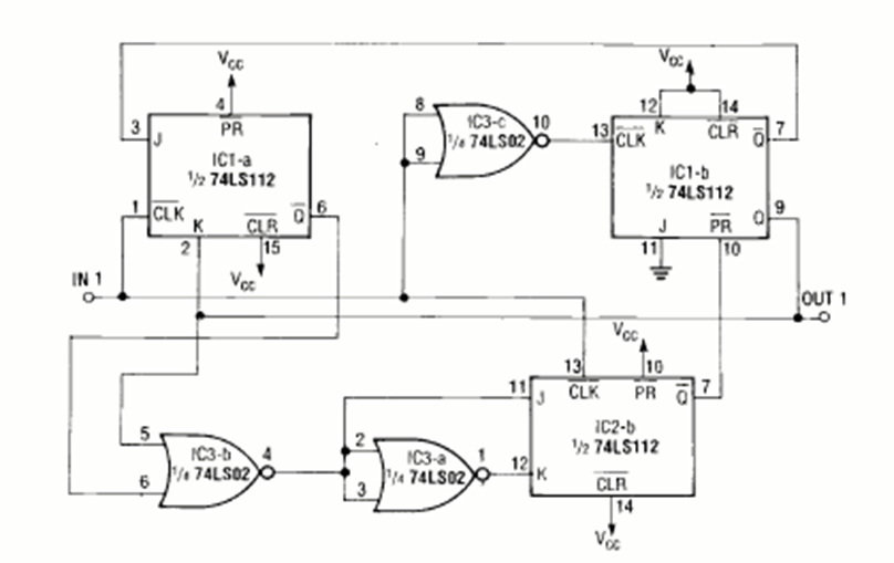
Esta es una versión mejorada del circuito anterior que también se encuentra en la revista Radio Electronics de diciembre de 1990. El ciclo de trabajo también es del 50%.
Esta configuración siempre aparece en proyectos o aplicaciones en que se tiene una fuente de señal...
Este ultra-simple probador de componentes utiliza sólo 3 componentes electrónicos. Con él podemos...
Este proyecto sirve para mostrar cómo funcionan las usinas de energía eléctrica, convirtiendo energía...