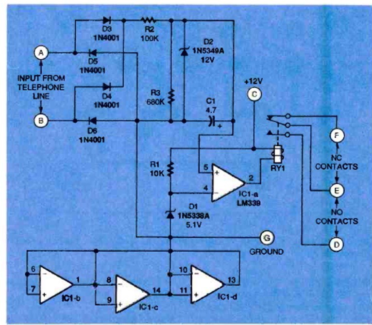
Este circuito para líneas telefónicas antiguas fue encontrado en la edición de marzo de 1997 de la revista Electronics Now. El circuito activa un relé en función de la tensión monitoreado en la línea.
El control que describimos puede ser usado con motores de 3 a 12 V y corrientes máximas de 1 A. El...
El circuito mostrado en la figura 1 modula un haz de luz emitido por un LED (visible o infrarrojo) a...
El oscilador mostrado en la figura 1 utiliza un cristal para la banda de radioaficionados PX (11...