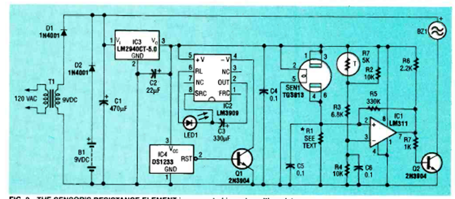
Este circuito se publicó en la edición de julio de 1993 de la revista Electronics Now. Utiliza un sensor de la época y activa un zumbador con un oscilador tipo Sonalert.
El control que describimos puede ser usado con motores de 3 a 12 V y corrientes máximas de 1 A. El...
El circuito mostrado en la figura 1 modula un haz de luz emitido por un LED (visible o infrarrojo) a...
El oscilador mostrado en la figura 1 utiliza un cristal para la banda de radioaficionados PX (11...