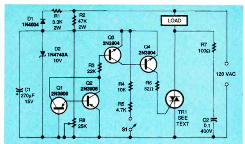
Este circuito sincronizado con triac se encontró en la revista Electronics Now de julio de 1995. El triac debe estar equipado con un disipador de calor dependiendo de la potencia.
El control que describimos puede ser usado con motores de 3 a 12 V y corrientes máximas de 1 A. El...
El circuito mostrado en la figura 1 modula un haz de luz emitido por un LED (visible o infrarrojo) a...
El oscilador mostrado en la figura 1 utiliza un cristal para la banda de radioaficionados PX (11...