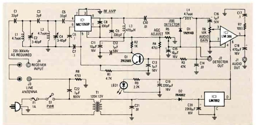
Para señales de hasta unos 500 kHz moduladas en amplitud y transmitidas por la red eléctrica, en la figura tenemos el receptor. El circuito es de una Radio Electronics de febrero de 1989.
El control que describimos puede ser usado con motores de 3 a 12 V y corrientes máximas de 1 A. El...
El circuito mostrado en la figura 1 modula un haz de luz emitido por un LED (visible o infrarrojo) a...
El oscilador mostrado en la figura 1 utiliza un cristal para la banda de radioaficionados PX (11...