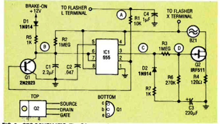
Este circuito se encontró en la edición de septiembre de 1993 de la revista Electronics Now. Se basa en el 555 y alimenta un indicador audible.
El control que describimos puede ser usado con motores de 3 a 12 V y corrientes máximas de 1 A. El...
El circuito mostrado en la figura 1 modula un haz de luz emitido por un LED (visible o infrarrojo) a...
El oscilador mostrado en la figura 1 utiliza un cristal para la banda de radioaficionados PX (11...