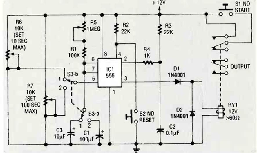
Este temporizador de 100 segundos se encontró en la edición de septiembre de 1992 de la revista Radio Electronics. El circuito tiene dos rangos de temporización y ajuste de tiempo en R6.
El control que describimos puede ser usado con motores de 3 a 12 V y corrientes máximas de 1 A. El...
El circuito mostrado en la figura 1 modula un haz de luz emitido por un LED (visible o infrarrojo) a...
El oscilador mostrado en la figura 1 utiliza un cristal para la banda de radioaficionados PX (11...