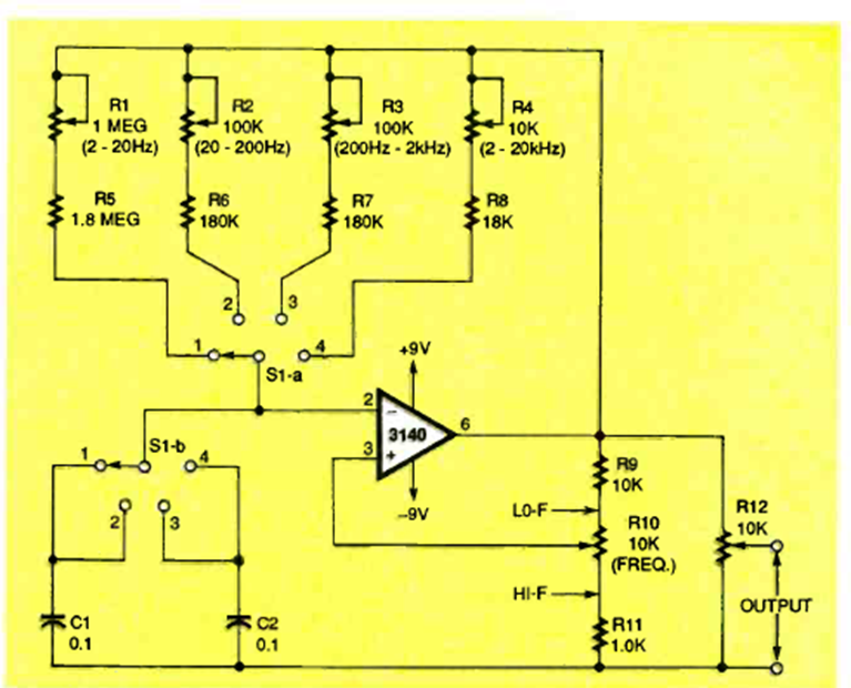
Este circuito genera señales en cuatro bandas de frecuencia con los valores límites indicados en el diagrama. El circuito fue encontrado en la edición de marzo de 1996 de la revista Electronics Now.
El control que describimos puede ser usado con motores de 3 a 12 V y corrientes máximas de 1 A. El...
El circuito mostrado en la figura 1 modula un haz de luz emitido por un LED (visible o infrarrojo) a...
El oscilador mostrado en la figura 1 utiliza un cristal para la banda de radioaficionados PX (11...