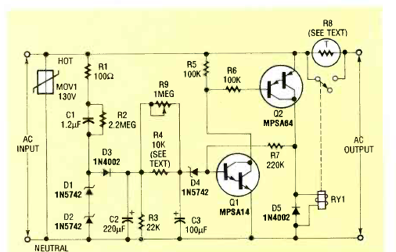
Este circuito fue encontrado en la revista Radio Electronics de diciembre de 1992. R2 es un NTC hay un protector MOV o termistor NTC. La corriente depende del termistor utilizado.
La finalidad de esta experiencia muy simple es mostrar que una corriente eléctrica transporta energía...
El fotómetro presentado puede ser utilizado en el laboratorio de ciencias, en experimentos de...
La finalidad de este circuito es convertir la velocidad de apertura y cierre de un sensor on/off...