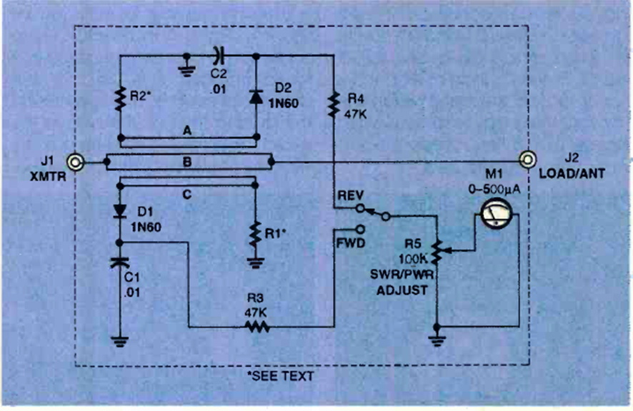
Este circuito fue encontrado en la edición de marzo de 1999 de la revista Electronics Now. El indicador es analógico y no requiere fuente de alimentación. El circuito es para la banda VHF.
La finalidad de esta experiencia muy simple es mostrar que una corriente eléctrica transporta energía...
El fotómetro presentado puede ser utilizado en el laboratorio de ciencias, en experimentos de...
La finalidad de este circuito es convertir la velocidad de apertura y cierre de un sensor on/off...