Este circuito es parte de un proyecto de osciloscopio con la PC. Su propósito es registrar un pico en una señal que se desea visualizar. Lo encontramos en la revista Radio Electronics de febrero de 1990.
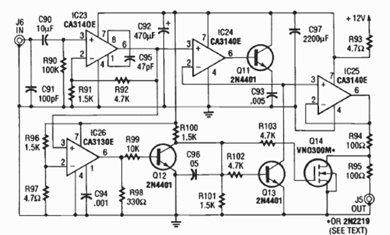
El circuito que presentamos es ideal para casar la baja impedancia de transductores, tales como...
Este probador de continuidad artesanal tiene una finalidad didáctica, pudiendo ser utilizado como tema...
En el circuito de la figura utilizamos dos de las puertas del 4093 como un biestable y las otras...