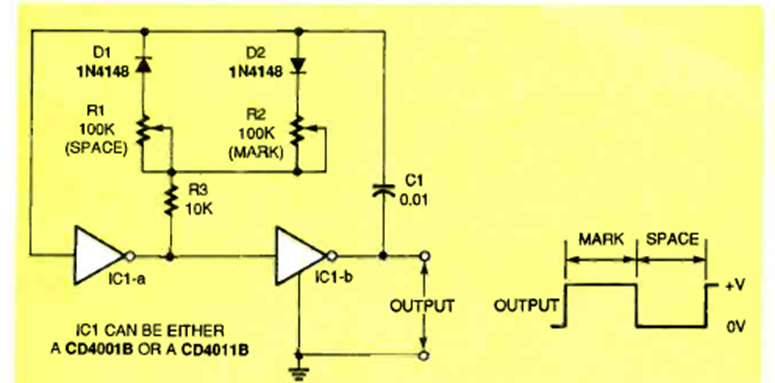
Encontramos este circuito en la edición de marzo de 1995 de la revista Electronics Now. El circuito tiene el rango de frecuencia de operación determinado por C1 y R3. La señal generada es rectangular.
La finalidad de esta experiencia muy simple es mostrar que una corriente eléctrica transporta energía...
El fotómetro presentado puede ser utilizado en el laboratorio de ciencias, en experimentos de...
La finalidad de este circuito es convertir la velocidad de apertura y cierre de un sensor on/off...