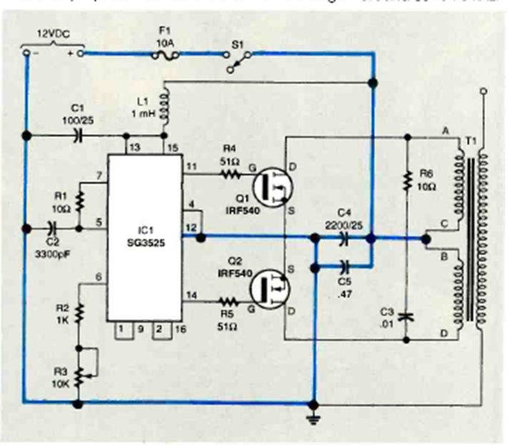
Este circuito fue encontrado en la edición de agosto de 1997 de la revista Electronics Now. Los FET deben estar equipados con disipadores de calor.
La finalidad de esta experiencia muy simple es mostrar que una corriente eléctrica transporta energía...
El fotómetro presentado puede ser utilizado en el laboratorio de ciencias, en experimentos de...
La finalidad de este circuito es convertir la velocidad de apertura y cierre de un sensor on/off...