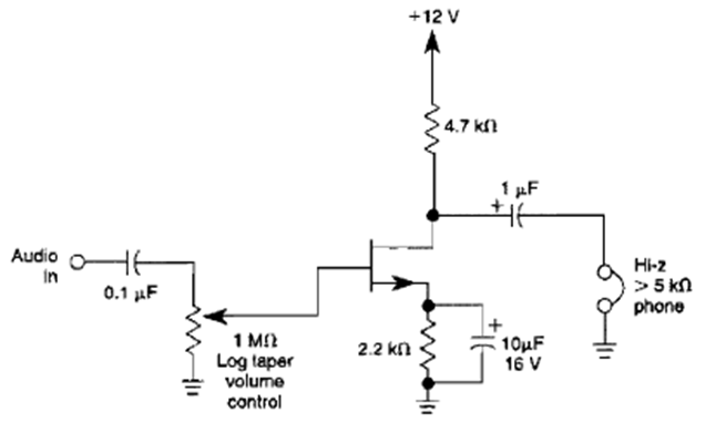
Este circuito de auriculares de alta impedancia se encontró en un William Sheets de la década de 1990. Su potencia es baja, pero su alta impedancia de entrada lo hace útil para aplicaciones de radio de galena.
El control que describimos puede ser usado con motores de 3 a 12 V y corrientes máximas de 1 A. El...
El circuito mostrado en la figura 1 modula un haz de luz emitido por un LED (visible o infrarrojo) a...
El oscilador mostrado en la figura 1 utiliza un cristal para la banda de radioaficionados PX (11...