Esta alarma se activa si alguien deja una puerta abierta. Se puede encontrar en la Enciclopedia de Circuitos Electrónicos, Volumen 5, de 1995. El circuito utiliza componentes que siguen siendo comunes hoy en día.
Este circuito utiliza los flip-flops del circuito anterior para implementar un contador binario de 3...
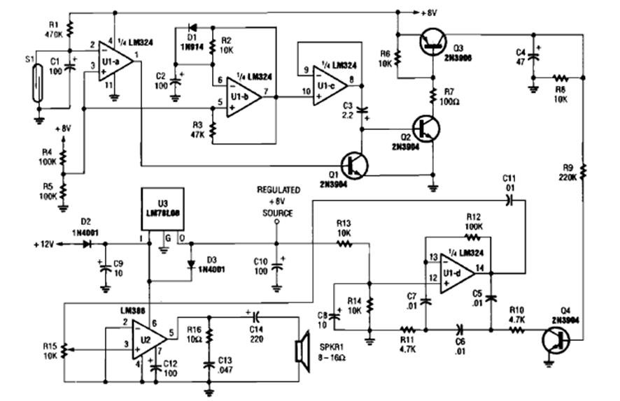
Este circuito fue encontrado en una edición de 1987 de la revista Hands On Electronics de Estados...
Este circuito de detector de paso por cero o cero crossing detector produce un pulso de salida cada...