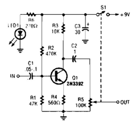
Este sencillo amplificador de audio surgió de Popular Electronics en los años 90. Sirve para amplificar señales muy débiles al conectarse a la entrada de un amplificador más potente.

Este sencillo amplificador de audio surgió de Popular Electronics en los años 90. Sirve para amplificar señales muy débiles al conectarse a la entrada de un amplificador más potente.
