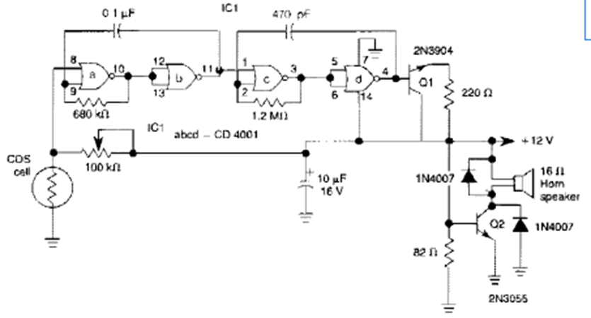
Este circuito se obtuvo de la Enciclopedia de Circuitos Electrónicos de 1995, Volumen 5. El circuito utiliza un CMOS 4001 y cuenta con una etapa de potencia de transistor.
La impedancia de entrada muy alta de un FET tipo MOS permite que incluso las cargas estáticas más...
Presione un botón (S1) y una aguja sin conexión eléctrica alguna se mueve misteriosamente. Este montaje, basado...
Sólo dos transistores forman este microamplificador experimental, que puede ser usado para...