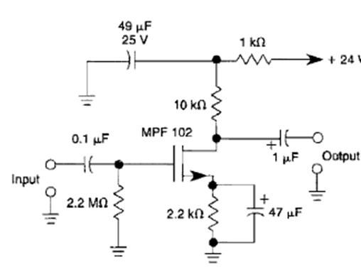
Esta etapa amplificadora de propósito general se encontró en la Enciclopedia de Circuitos Electrónicos, Volumen 5, de 1995. Se puede utilizar cualquier JFET y la banda de paso es de 100 kHz con 20 dB de ganancia.

Esta etapa amplificadora de propósito general se encontró en la Enciclopedia de Circuitos Electrónicos, Volumen 5, de 1995. Se puede utilizar cualquier JFET y la banda de paso es de 100 kHz con 20 dB de ganancia.
