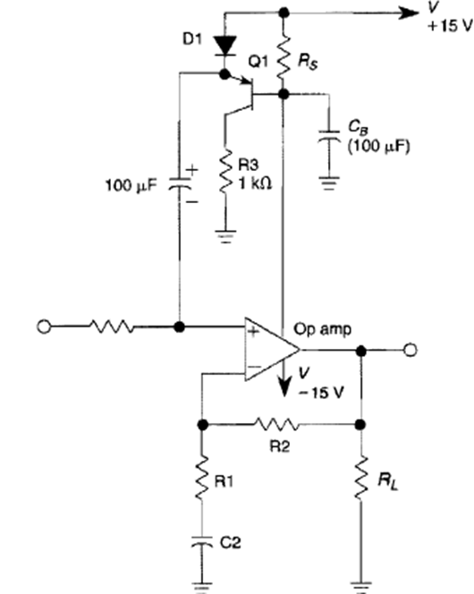
Encontrado en un William Sheets de la década de 1990, este control automático de ganancia para amplificadores de audio utiliza componentes estándar. Se puede utilizar con cualquier amplificador operacional.

Encontrado en un William Sheets de la década de 1990, este control automático de ganancia para amplificadores de audio utiliza componentes estándar. Se puede utilizar con cualquier amplificador operacional.
