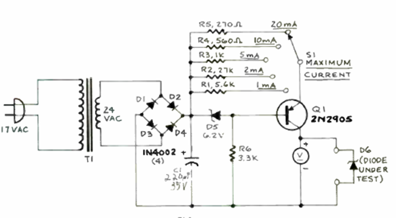
El objetivo de este circuito que encontramos en Radio Electrónica de noviembre de 1986 es determinar el voltaje de un diodo zener. Se pueden seleccionar varias corrientes de prueba.
Este circuito puede ser utilizado por grupos scouts o campistas que necesitan un sistema de...
El mezclador de dos canales presentado en la figura 1 consiste en la solución ideal para los casos...
Este circuito utiliza como estándar de frecuencia un filtro cerámico del tipo encontrado en radios de FM,...