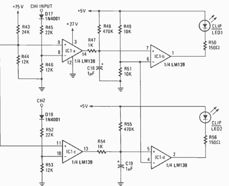
Publicado junto con un amplificador de potencia en Radio Electronics de enero de 1985, este circuito indica sobreexcitación por una señal fuerte que causa distorsión.
Nuestro circuito, ilustrado en la figura 1, hace uso de un transistor de silicio (o diodo de...
Los sonidos y los ultrasonidos pueden ser generados con el circuito mostrado en la figura 1, que...
Para los adeptos del lanzamiento de pequeños cohetes la disponibilidad de un sistema electrónico con llave...