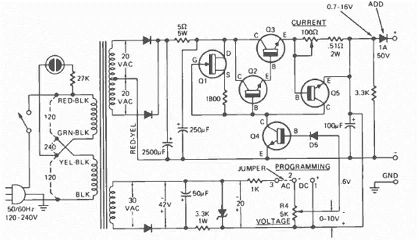
Este es el circuito de una fuente suministrada en kit en ese momento. El circuito está en la revista Radio Electronics de septiembre de 1974.
Este circuito puede ser utilizado por grupos scouts o campistas que necesitan un sistema de...
El mezclador de dos canales presentado en la figura 1 consiste en la solución ideal para los casos...
Este circuito utiliza como estándar de frecuencia un filtro cerámico del tipo encontrado en radios de FM,...