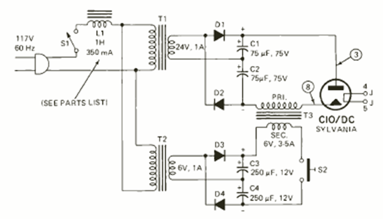
Este es un circuito diferente para un componente del pasado, la lámpara de arco de circonio utilizada en los proyectores. El circuito es de una revista Radio Electronics de agosto de 1972.
Este circuito puede ser utilizado por grupos scouts o campistas que necesitan un sistema de...
El mezclador de dos canales presentado en la figura 1 consiste en la solución ideal para los casos...
Este circuito utiliza como estándar de frecuencia un filtro cerámico del tipo encontrado en radios de FM,...