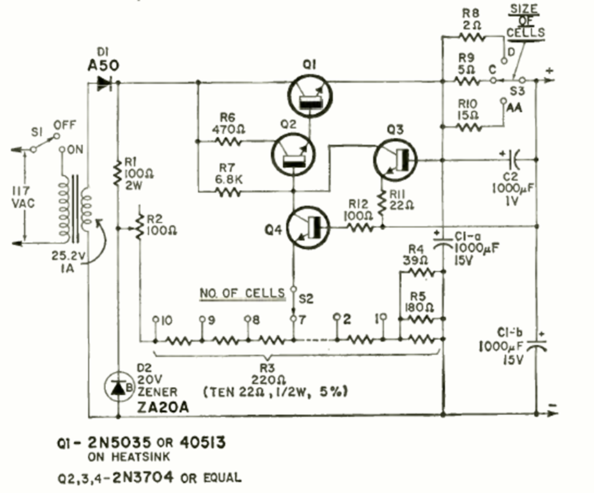
Este circuito de cargador de batería se encontró en la revista Radio Electronics de agosto de 1970. El circuito utiliza 4 transistores. Q1 debe estar equipado con un buen disipador de calor.
Nuestro circuito, ilustrado en la figura 1, hace uso de un transistor de silicio (o diodo de...
Los sonidos y los ultrasonidos pueden ser generados con el circuito mostrado en la figura 1, que...
Para los adeptos del lanzamiento de pequeños cohetes la disponibilidad de un sistema electrónico con llave...