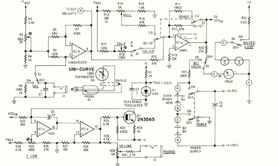
Este circuito se encontró en la revista Radio Electronics de febrero de 1976. El circuito es bastante sofisticado y utiliza un sensor de acción rápida (termométrico) y un indicador analógico.
Nuestro circuito, ilustrado en la figura 1, hace uso de un transistor de silicio (o diodo de...
Los sonidos y los ultrasonidos pueden ser generados con el circuito mostrado en la figura 1, que...
Para los adeptos del lanzamiento de pequeños cohetes la disponibilidad de un sistema electrónico con llave...