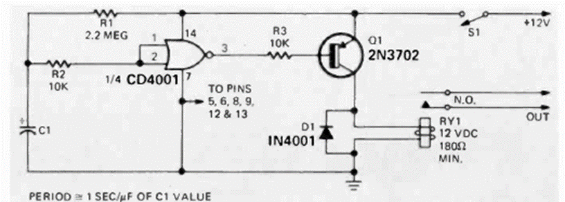
Este circuito activa un relé después de un tiempo dado por C1 y R1. El circuito es de una Radio Electrónica de diciembre de 1974. La tensión del relé es el mismo que la utilizada en la fuente de alimentación.
Este circuito puede ser utilizado por grupos scouts o campistas que necesitan un sistema de...
El mezclador de dos canales presentado en la figura 1 consiste en la solución ideal para los casos...
Este circuito utiliza como estándar de frecuencia un filtro cerámico del tipo encontrado en radios de FM,...