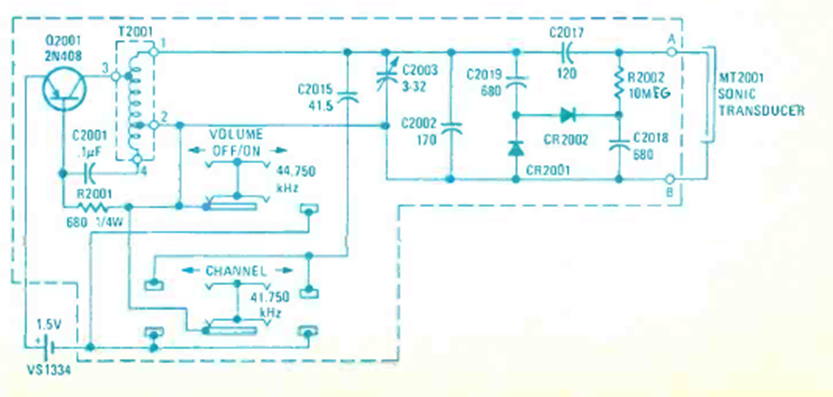
Este circuito de Radio Electronics de diciembre de 1974 se utilizó en televisores en color de la época. Sirve de referencia para los trabajos de restauración. El circuito es de tipo ultrasónico.
Este circuito puede ser utilizado por grupos scouts o campistas que necesitan un sistema de...
El mezclador de dos canales presentado en la figura 1 consiste en la solución ideal para los casos...
Este circuito utiliza como estándar de frecuencia un filtro cerámico del tipo encontrado en radios de FM,...